为进一步规范执业活动,提高文书整体质量,加强司法鉴定质量监管,2020年7月8日,司法部公共法律服务管理局印发通知,开展“第四届”宋慈杯优秀司法鉴定文书评选活动。同时,公布“第三届”宋慈杯优秀司法鉴定文书评选获奖名单,重庆6家司法鉴定机构8份司法鉴定文书获奖,具体内容如下。
一、组织领导
(一)主办单位:司法部公共法律服务管理局
(二)承办单位:司法鉴定科学研究 中国政法大学证据科学研究院
(三)评委会:由国内权威专家组成评委会,对参评司法鉴定文书进行统一评选,评选结果经司法部公共法律服务管理局审核后公布。
二、奖项设置本次活动将评选出获奖鉴定文书一等奖10篇、二等奖20篇、三等奖50篇、优秀奖100篇,并给予获奖证书,部分优秀获奖鉴定文书将汇编成册公开出版。原则上各省(区、市)推荐参评文书的总数限于30~100篇。
三、评选范围在2019年1月1日以后出具的法医类、物证类(含交通事故痕迹/微量物证鉴定)、声像资料(含电子数据鉴定)和环境损害鉴定文书可参加评选。
四、参评要求(一)参评的司法鉴定文书包括封面、正文及附件的复印件,纸张一律使用A4格式。如果含有图片,请使用彩色打印件。参评文书应在首页中注明鉴定机构的联系人、联系电话(手机、固定电话)、E-mail等信息。(二)必须是在司法鉴定活动中实际出具的鉴定文书,并要求全部使用真实信息,包括委托人、案情、被鉴定人姓名、检材/样品内容、鉴定人姓名及执业证号等内容。(三)应当符合全国人民代表大会常务委员会《关于司法鉴定管理问题的决定》、《司法鉴定程序通则》(中华人民共和国司法部令第132号)和《司法部关于印发司法鉴定文书格式的通知》(司发通[2016]112号)等基本要求。(四)鉴定文书内容必须客观、规范、真实,要求说明简要的案情和鉴定目的,有充足的证据(如含图片、图示等)、必要的分析说明和明确的鉴定意见。
五、参评方式参评的鉴定机构按照参评要求向本省(区、市)的司法鉴定管理部门提交参评文书,由各省(区、市)的司法鉴定管理部门按照参评要求进行初步审核后,统一向本次活动评委会推荐。其中各专业比例由各地自行决定。各省(区、市)司法厅(局)司法鉴定管理部门应于2020年12月30日前将推荐的鉴定文书统一邮寄至部司法鉴定科学院。(邮寄地址:上海市普陀区光复西路1347号,司法鉴定科学研究院质量管理处,邮编:200063,联系人:刘宇辰,电话/传真:021-52351397。)
六、信息发布本次评选活动的相关信息和评选结果将在司法部(www.moj.gov.cn)和司法部司法鉴定科学研究院网站(www.ssfjd.com)发布。
七、有关要求(一)各地要高度重视,精心组织,广泛宣传,动员鼓励司法鉴定机构和广大司法鉴定人积极参加本次评选活动。(二)按照参评要求精选、推荐、报送参评文书,并公开、公平、公正地进行初步审核,确保参评文书质量。(三)加强成果利用,充分发挥示范引领作用。通过向司法鉴定机构和鉴定人展示优秀获奖文书,进一步规范文书格式,提高文书制作质量。(四)以评选活动为契机做好文书质量评查工作。通过评选活动查找文书质量建设中的差距和不足,有针对性地采取有效措施,结合本地司法鉴定管理工作实际,做好文书质量评查工作,丰富评价方式,规范评价内容。有关情况及时报我局。 附件:第三届“宋慈杯”优秀司法鉴定文书评选获奖名单
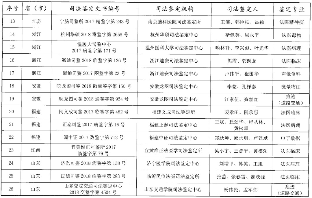
重庆获奖名单
三等奖2篇
西南政法大学司法鉴定中心
西政司法鉴定中心2018鉴字第1576号
重庆市正鼎司法鉴定所
重正司鉴所2018临鉴字第179号
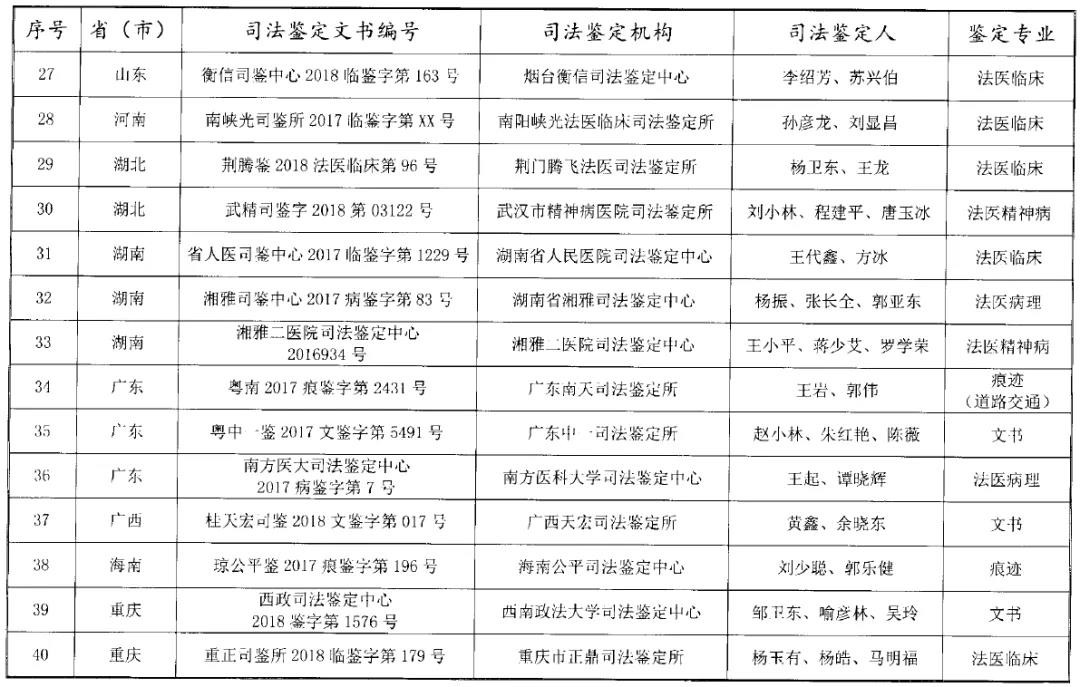
优秀奖6篇
重庆法正司法鉴定所
渝法正2018医鉴字第1005号
重庆市法医学会司法鉴定所
渝法医所2017临床G鉴字第124号
重庆市科证司法鉴定所
重庆科证2017法临鉴字第30号
重庆市渝东司法鉴定中心
渝东司鉴中心2017临鉴字第03号
渝东司鉴中心2017病理鉴字第08号
西南政法大学司法鉴定中心
西政司法鉴定中心2017鉴字第4363号
第三届“宋慈杯”优秀司法鉴定文书评选
获奖名单













